作為我國北方重要生態安全屏障、國家重要能源和戰略資源基地,內蒙古自治區地域廣闊,發展氫能產業的基礎條件得天獨厚。依托其優勢,內蒙古自治區正在打造氫能產業高地。
據了解,內蒙古自治區氫能發展以鄂爾多斯市為中心,連同呼和浩特、包頭和烏海等入局城市群的城市協同推進。目前,鄂爾多斯、呼和浩特、包頭、烏海等城市氫能發展均已取得不錯的成果。
據不完全統計,國家電投、捷氫科技、重塑科技、國鴻氫能、清能股份、新源動力、浙江藍能、上海氫晨、美錦能源、興邦科技、氫通新能源、中石化、華能集團、上汽紅巖、徐工集團、格羅夫、上海電氣、京能集團、蘇州瑞驅、中國氫能、億利潔能、中博源燃料電池、羚牛新能源等企業均在內蒙古落子布局氫能。
其中,2022年以來在鄂爾多斯落地并取得進展的相關項目如下————
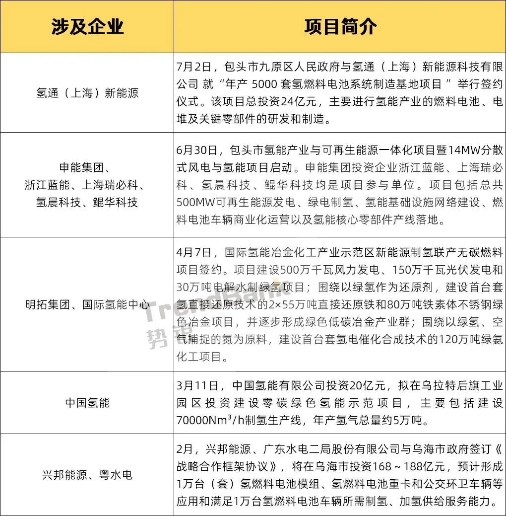
除鄂爾多斯外,呼和浩特、包頭、烏海等地在2022年也相繼落地了一些項目———

企業紛紛落地內蒙古背后,是其豐富的氫氣資源與廣闊的應用,再加上強有力的政策推動而來的結果。
從氫氣資源來看,內蒙古自治區能源資源富集,氫能來源廣泛,制氫潛力巨大。根據內蒙古自治區“十四五”新能源倍增計劃,到2025年,內蒙古新能源發電裝機規模將超過1億千瓦,新能源裝機規模全國第一,具備發展新能源大規模制氫的良好條件,現有潛在新能源制氫產能超過330萬噸。
內蒙古自治區氯堿、焦化等行業副產氫資源豐富,據有關機構初步測算,全自治區工業副產氫氣超過130萬噸,具備大規模利用的成本優勢。
此外,包鋼焦化、神華包頭煤化工、華信煤焦化、烏海化工等企業均已建成一定規模的化石原料制氫項目,全區化石原料制氫潛在產能超90萬噸。
從應用場景來看,內蒙古氫能應用場景豐富,發展氫能產業市場前景廣闊。內蒙古自治區煤炭及各類礦產資源豐富,重型柴油機車、礦用重型卡車、礦山機械保有數量位居全國前列,各類采運礦車、物流車輛接近50萬輛,均可考慮采用氫燃料電池車替代。
鄂爾多斯市進入國家燃料電池汽車示范應用上海城市群名錄,主要實現燃料電池整車的商業化運營,負責協調并支持在轄區內推廣應用搭載上海企業研制的燃料電池系統及關鍵零部件的汽車,重點構建“中長途+中重載”的應用場景。
包頭市也列入了國家燃料電池汽車示范應用廣東城市群,并承擔培育轄區內燃料電池產業鏈企業,實現主要零部件研發及產業化應用及開展高寒地區的燃料電池汽車示范應用的任務。
內蒙古自治區黑色冶煉行業規模較大,鐵合金產量全國第一,采用氫能替代煤炭作為還原劑,可實現冶金行業的“低碳”甚至“零碳”。此外,氫能還可應用在建筑領域、農牧邊區采暖、供電等方面。
氫能當前還是政策性推動產業,其發展離不開國家及政府政策的大力支持。
從內蒙古政策支持來看,據不完全統計,自2022年以來,內蒙古相繼發布12個氫能政策,包含5個省級、6個市級、1個區級。其中,鄂爾多斯作為內蒙古發展氫能產業的中心,在推動氫能示范工作上全國領先。
其中,鄂爾多斯已規劃了多個綠氫項目,部分項目介紹如下:
六個基地:充分發揮自治區可再生能源資源優勢,打造鄂爾多斯為全國最大的綠氫生產輸出基地和全國最大燃料電池重卡應用基地;呼和浩特打造自治區氫能技術研發基地;包頭打造自治區燃料電池重卡生產基地;烏海打造自治區工業副產氫生產基地;烏蘭察布、巴彥淖爾、阿拉善共同打造蒙西氫能綜合生產基地;通遼、赤峰、錫林郭勒共同打造蒙東氫能綜合生產基地。
一條內蒙古氫能經濟走廊:到2030年,進一步擴大自治區氫能產業覆蓋范圍,將興安盟和呼倫貝爾市納入其中,擴大氫能在城際貨運、城際客運等交通領域的應用;通過基礎設施的不斷完善,形成加注和儲運兩大氫能基礎設施網絡。
在“一區六基地”的基礎上,建成貫通內蒙古自治區的東西氫能經濟走廊,形成“一區六基地一走廊”的產業布局。
文章來源:勢銀能鏈



